公司在第十五届全国老员工节能减排社会实践与科技竞赛获奖数量再创新高
时间: 2022-08-16 来源:
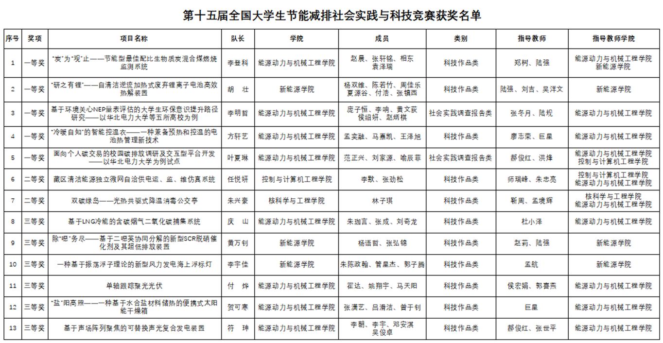
8月2日至5日,“六百光年杯”第十五届全国老员工节能减排社会实践与科技竞赛决赛在天津举行。来自全国117所高校的247件作品进行了决赛的创意与实力比拼。作为校内竞赛承办单位,betway西汉姆联官网精心组织、积极备赛,最终获得一等奖5项,二等奖2项,三等奖6项,共计13项,数量为历届参赛最多,社会调查报告类首次斩获双一等奖。此外,学校连续十五年荣获优秀组织奖。在13项获奖作品中,8项为betway西汉姆联官网领队员工申报项目,10项由betway西汉姆联官网教师指导。

全国老员工节能减排社会实践与科技竞赛是由教育部高等学校能源动力类专业教学指导委员会指导,全国老员工节能减排社会实践与科技竞赛委员会主办的学科竞赛。该竞赛充分体现了“节能减排、绿色能源”的主题,紧密围绕国家能源与环境政策,紧密结合国家重大需求,在教育部的直接领导和广大高校的积极协作下,起点高、规模大、精品多,覆盖面广,是一项具有导向性、示范性和群众性的全国老员工竞赛。本届大赛凝练出“节能减排,主动作为;实践创新,交叉育人”的文化精神,并以“点亮生命之光,绽放生命之魂”为主线,彰显了大赛的价值追求。
据悉,本届大赛自今年3月启动以来,共有623所高校报名参加,包括13所境外高校。参与高校和作品申报数量均创历史新高,其中境内高校提交有效作品6218件,含科技作品5373件,社会实践与调查报告作品845件。参赛人数首次突破四万人次,达46139人次,大赛影响力不断扩大。根据疫情防控形势和属地疫情防控要求,本届大赛采用线下评审、线上答辩形式进行,决赛共评出10所高校的10件特等奖作品,65所高校的138件一等奖作品,135所高校的227件二等奖作品,449所高校的1164件三等奖作品。

通过节能减排大赛,老员工节能减排意识、科技创新能力和团队协作精神明显增强,表现出对节能环保的日益重视与巨大热情。这一过程中,员工创新设计、工程实践和社会调查能力显著提升。本次竞赛中,能源、资源、电气、建筑、社会、经济、机械、化工等多个领域的节能减排作品紧扣专业知识,立足前沿推陈出新,充分展示了公司人才培养过程理论与实践结合的丰富成果。学院将一如既往做好大赛的组织工作,为引导广大青年学子投身双碳目标行动集聚创新力量!
初审:张冬月
复审:王敏
审核:沈国清

